新闻中心
NEWS CENTER
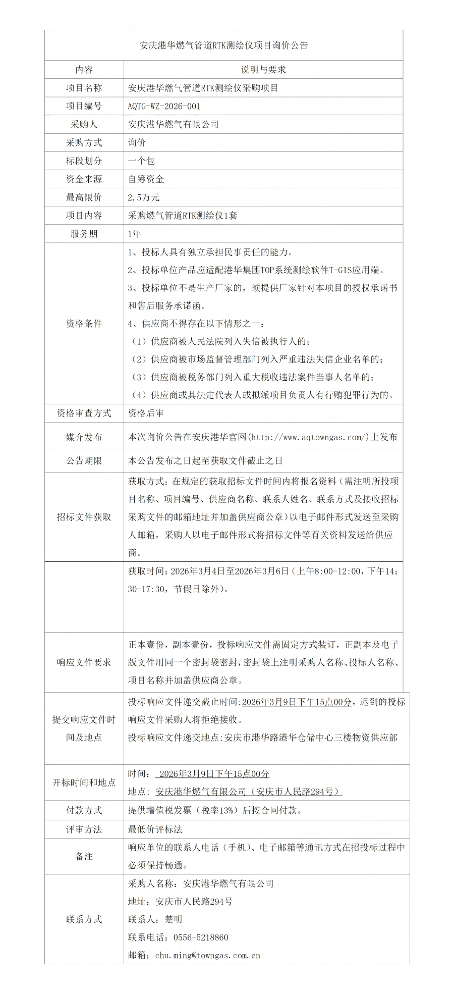
安庆港华燃气管道RTK测绘仪项目询价公告
发布时间:2026-03-04 阅读次数:279次

上一篇 : 安庆港华燃气客户中心春节放假通知
下一篇 : 燃气管道压力监测报警装置设备采购(包含安...




打印
关闭