扫一扫二维码
首页
关于我们
股东简介
公司介绍
企业理念
组织架构
企业荣誉
人才发展
新闻中心
公司新闻
媒体聚焦
行业资讯
公告通知
宣传视频
信息公开
政务信息公开
公共服务清单公示
公示公开
网上营业厅
党群建设
党建引领
企业文化
文明创建
工会之窗
客户服务
服务信息
服务流程
服务目标
联系我们
在线留言
燃气安全
新闻中心
NEWS CENTER
当前位置 :
首页
>
新闻中心
>
公告通知
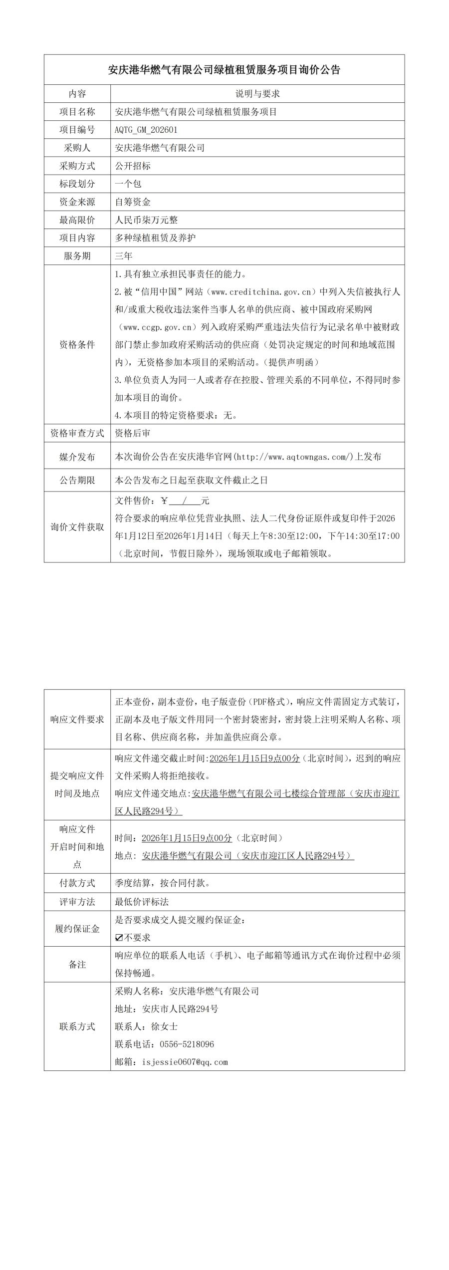
安庆港华燃气有限公司绿植租赁服务项目询价公告
发布时间:2026-01-12 阅读次数:764次
上一篇 :
停气通知(2026-1-14)
下一篇 :
停气通知(2026-1-17)
打印
关闭
友情链接
安庆市财政局
安庆市城市管理行政执法局
港华集团
信用安庆