新闻中心
NEWS CENTER
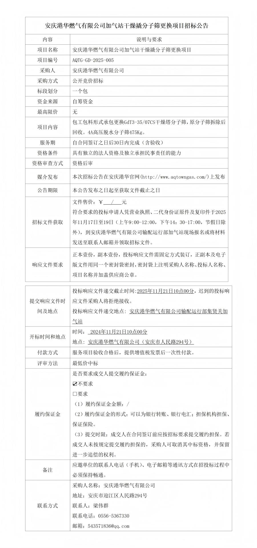
安庆港华燃气有限公司加气站干燥撬分子筛更换项目招标公告
发布时间:2025-11-17 阅读次数:671次

上一篇 : 停气通知(2025-11-14)
下一篇 : 安庆港华燃气有限公司安全宣传徒步活动运动...




打印
关闭